当前位置:首页 > 沙磁教育 > 正文

荣誉榜单 | 续写十四连冠辉煌!沙坪坝区喜获8个全国奖项!

发布日期:2023-02-09 16:12
图片

近日,教育部公布2022年全国职业院校技能大赛及首届世界职业院校技能大赛获奖名单,我区立信职业教育中心摘得8个全国奖项,其中,获一等奖3项,二等奖1项,三等奖4项,连续十四年荣获重庆代表团参赛学校金牌榜和总分榜两个第一名,续写“十四连冠”辉煌!

图片

▲2022年全国职业院校技能大赛获奖名单(中职组)

沙坪坝区

图片

赛事简介

2022年全国职业院校技能大赛于2022年7月24日至11月14日在27个赛区成功举办,共有来自全国32个地区的5591支队伍、12427名选手和9624名指导老师参加了中、高职组102个项目的比赛。立信职教中心选派13名选手参加了数控综合应用技术、工业产品设计与创客实践、汽车机电维修、汽车营销等8个项目的比赛。

▲立信职业教育中心

近年来,立信职教中心认真落实习近平总书记关于职业教育的重要论述,以新修订的《职业教育法》为准绳,以全国、全市职教大会精神为指导,以高质量发展为主线,坚持立德树人根本任务,抢抓“提质培优行动计划”“党建引领创新和质量创优工作”“双优”项目建设等发展机遇,持续推动学校各项事业再上新台阶。学校被评为全国教育系统先进集体全国职业教育先进单位全国职业院校教学管理50强全国职业院校实习管理50强。2022年,学校作为全市唯一一所中职学校荣获重庆市职业教育教学管理先进单位

近年来立信职业教育中心所获部分荣誉一览

图片
图片

▲获评全国教育系统先进集体

▲获评全国职业教育先进单位

图片

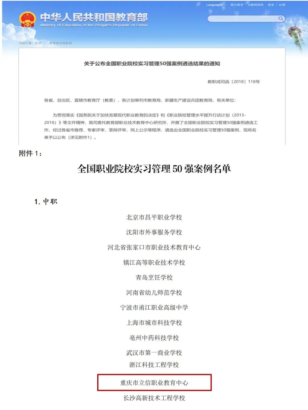
▲入选全国职业院校教学管理50强案例名单

图片

▲入选全国职业院校实习管理50强案例名单


1

坚持以人才为驱动

打造优质师资队伍

学校坚持以人才为驱动,打造优质师资队伍。教师连续四年在全国职业院校技能大赛教学能力比赛和班主任能力比赛中载誉而归,累计荣获国家一等奖7项、二等奖4项、三等奖4项,市级一等奖28项、二等奖9项、三等奖5项。

近五年,学校承担的教学成果先后荣获国家级教学成果奖二等奖3项,市教学成果奖特等奖1项、一等奖2项、二等奖5项、三等奖1项;教师先后获得国家、市、区级教育教学成果奖421项,教师完成各级各类科研课题62项,公开出版教材65本,发表教育教学研究论文377篇,研发教具9款,获得相关实用新型专利16项。

图片

▲获国家级、市级教学成果奖

培养出市级以上名师17人,市级骨干教师43人,区级专业带头人10人,区级骨干教师18人,“双师型”教师206人,教学名师团队15个,聘请100余名行业专家为兼职老师和国内外著名专家为专业顾问,“双师型”教师占专业教师比达93.21%。

图片

▲获批国家级职业教育教师教学创新团队

图片

▲图为全国职业院校技能大赛教学能力比赛获奖团队合影


2

坚持思想价值引领

养高素质技术技能人才

学校坚持思想价值引领,培养高素质技术技能人才。开好思想政治必修课,打造“思政金课”18节;在公共基础课、专业理论课和实习实训中有机渗透思想政治教育内容,建成课程思政示范课56节,推进“思政课程”和“课程思政”双向同行。

▲立信职教中心在2022年全国职业院校技能大赛中荣获一等奖3个(总冠军1个),二等奖1个,三等奖4个,连续十四年荣获重庆代表团参赛学校金牌榜和总分榜两个第一名

图片

▲学校通过团体操展演形式开展“大思政课”教育

图片

▲学校党委书记、校长蒋红梅上开学“思政第一课”

图片

▲学生岗位实习校园双选会


3

完善现代职业教育体系

架设人才培养立交桥

学校积极完善现代职业教育体系,架设人才培养立交桥。类型教育体系的纵向贯通,拓宽了学生多样化成才途径,满足了学生多样化、可持续发展。连续6年分段培养学生转段率达100%,职教高考本科上线率高出全市平均上线率,专科上线率超过99%,中职毕业生一次性就业率达100%,对口就业率95%;高职学生毕业去向落实率达100%。

图片

▲全国“最美中职生”标兵付航

左右滑动查看更多>>>

图片

▲优秀毕业生刘世忠被中国工程物理研究院激光聚变研究所录用

图片

▲优秀毕业生刘菀、唐君贤、刘琼莲在国务院办公厅服务

图片

▲优秀毕业生、全国技术能手陈巧在中国工程物理研究院电子工程研究所工作



4

坚持开放办学

增强职业教育适应性

学校坚持开放办学,增强职业教育适应性。一方面主动融入“一带一路”倡议,成为“一带一路”职业教育发展人文交流研究院、中国巴基斯坦汽车职教合作理事会单位,不断提升学校的国际化办学水平。另一方面,发挥重庆汽车职业教育集团积极作用,推进产教深度融合,与小康工业集团股份有限公司、保时捷(中国)、重庆商社汽贸等优质企业授牌共建示范性教师企业实践流动站、产教融合型实训基地等合作项目42个,每年为企业提供数以千计的优秀毕业生,为区域重点产业发展提供了技能人才支撑。

图片

▲图为保时捷(中国)品质实习生项目合作推进会

▲图为学校与小康工业集团共建实训基地

图片

▲图为立信职业教育中心汽车专业部

图片

▲图为立信职业教育中心机械专业部

图片

▲图为立信职业教育中心财经专业实训


图片

2023年是全面贯彻落实党的二十大精神的开局之年,是实施“十四五”规划承上启下的关键一年。下一步,沙坪坝区将进一步加强党对职业教育工作的全面领导,持续推进现代职业教育体系建设改革,坚持服务学生全面发展和经济社会发展,推进办学条件达标工程,推动各类项目建设落地,不断提升中职学校核心办学能力,让中职学校成为培养高水平技术技能人才的摇篮,让职业教育成为促进就业的重要途径,让职业教育价值将更加凸显,真正“火起来”。